How to Unlock The Power of Mind Mapping
Read The Reinvention Sprint by Nils Vesk  đŸ‘‰ Click for the details...

The Power of Mind Mapping

As an innovation agency, mind mapping plays a big role in our day-to-day work and as a tool that we teach to our clients.

There are six critical applications we use mind mapping for, which are detailed below.

The modern-day Mind MapⓇ was a term coined and trademarked by the Englishman Tony Buzan. His research showed that many famous thought leaders such as Leonardo DaVinci, Charles Darwin, and Madame Curie all used the same note-taking principles.

All these genius innovative minds used a branching system radiating from a central concept using keywords and sometimes diagrams to show relationships and ideas related to the central concept.

In essence, mind mapping works by allowing you to take many single thoughts and link them all together in a way that makes sense. 

The number one benefit of mind mapping for me â€“ being able to rapidly see the big picture of what I'm working on and all the interrelated parts and share this with others.

The valuable applications of mind mapping

1. Reduce cognitive load and increase focus:

If you're struggling to find focus or you can't get to sleep, do a mind mapⓇ.

When we're finding it hard to focus or sleep, it's usually because we have too many thoughts going on in the mind. Taking the time to map out those thoughts will allow the brain to make sense of it, quickly reducing our cognitive load and helping you regain your focus. The human brain is excellent at generating ideas but not great at storing them.

How and when I use mind mapping for clarity:
At the start of every day, I mind mapⓇ to plan the day, at the beginning of a project, and if I wake up at 3am thinking about something.

Benefits of using mind maps for regaining focus include:

  • Ability to clarify what is the most important thing to focus on next
  • Frees up the mind of having to remember everything
  • Reduces the amount of conscious processing of the brain, allowing you to use more of your brain to solve problems versus remember things
  • Enables you to get a good night's sleep!

2. Idea generation

The human brain is an association machine; this means it's kind of like a pinball machine. Our mind, like pinball, keeps bouncing one idea off other ideas generating new ideas. The more ideas you capture, the more sequential ideas it triggers.

How and when I use mind mapping for ideation:
When looking to create ideas for a new project, I mind mapⓇ to capture pain points and bottlenecks and turn them into ideas.

Benefits of using mind maps for idea generation include:

  • Being able to quickly generate fresh original money-making or money-saving ideas
  • Capturing ideas
  • Keeping ideas focused on a critical area of focus or innovation area.
  • Speed to generate ideas
  • Ability share ideas with others without having to explain everything

3. Identifying Relationships and implications

One of the powerful components of mind mapping is quickly charting the relationships of a potential or existing process or concept.

The hierarchy of the branching system enables you to see the various levels of relationships or implications. Say, for example, you're considering rolling out a new content marketing campaign.

By mind mapping it, you can maintain a consistent theme to your content ideas and quickly see all the year's potential content ideas.

How and when I use mind mapping for identifying implications:
When working with a client on our future trends searching, we'll mind mapⓇ the implications of these trends. We also use mind mapsⓇ to identify a customer experience journey.

Benefits of using mind maps for identifying relationships and implications include:

  • Speed to identify relationships
  • Ability to show impacts (good or bad) of a potential idea or strategy
  • Identifies a hierarchy of importance and sequence

4. Execution maps

Many of the clients we work with are inventing something new, and most often, there isn't a clear roadmap that others have taken that they can follow.

Mind mapping what you think would be the key steps to execute the idea quickly enables people to see a logical approach when one didn't exist beforehand.

How and when I use mind mapping for execution:
I mind mapⓇ at the beginning of a project or new phase and then share this with the team or client.

Benefits of using mind maps for an execution strategy include:

  • Sparks potential solutions and steps when they were not previously obvious
  • Enables you to see a logical sequence for execution steps
  • Identifies what areas need more exploration or figuring out

5. Meeting notes

When you're in a meeting, you don't want to take notes the whole time, or you'll look like a douchebag.

Doing a mind map enables you to capture the key concepts you can use to trigger your memory and your client's memory of the whole conversation later on.

We always send a mind map of a meeting to our clients to recap what was covered.

How and when I use mind mapping for meetings:
Whenever in a meeting, I mind mapⓇ and then send the client a copy after the meeting, if not in the meeting itself. If I can, I will often commandeer the whiteboard to mind map what everyone is talking about.

Benefits of using mind maps for taking meeting notes include:

  • Saves time in note-taking
  • Creates a quick, concise visual summary 
  • Sharable in a format that is quick to consume and understand

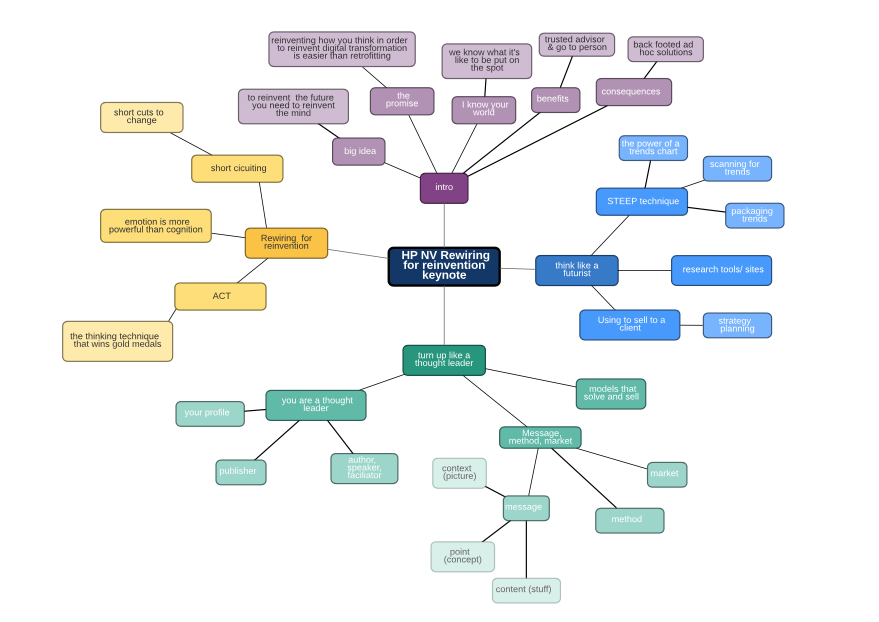
6. Structuring thoughts for articles, books, keynote presentations & workshops

Mind maps can also help to structure your thinking around content for presentations or books. They quickly enable you to map out a plan while considering all the core components.

Mind mapsⓇ are also a mnemonic technique to help you remember. Many years ago, I used to volunteer to help high school students prepare for their final exams using mind mapsⓇ to improve their memory recall and understanding.

How and when I use mind mapping for this implication:
I've written four books, and each one of them used mind mapsⓇ. I used mind maps to create the overarching concepts and for each individual area or chapter. I also mind mapⓇ before working out a keynote or workshop.

Benefits of using mind maps for taking content creation include:

  • Short preparation time required saving you time and energy
  • Easy to show someone else your potential content without having to give a presentation 
  • Improves memory recall and comprehension, so you really know your content backward

The tools I use to create mind maps:

  • Pen and paper – fastest and most fun for me
  • iPencil and iPad – when I don't want to have to scan my mind map 
  • FreeMind  or LucidChart.com â€“ when I'm working with fussy people who liked things neat and perfect

How to mind map

See if you can use the mind mapping method in your note-taking.


  1. Start in the center with an image of the topic or an overarching keyword.
  2. Have major topics as main branches and then smaller related topics as related sub-branches.
  3. Write out keywords and keep the keywords on a topic.
  4. Connect lines starting from the central image or keyword. Make central lines thicker and thinner as they branch out to a more specific point
  5. Use colors, pictures, or symbols where possible throughout your mind map for visual stimulation and to group concepts.

Conclusion

There are an incredible number of benefits to mind mapping and anyone of the six applications can improve your overall effectiveness in both day to day operations and innovative thinking.

Whether you want to reduce cognitive load and increase focus, create more ideas, map out relationships and implications, improve your project execution planning, take better meeting notes, or structure your thoughts for articles, books, keynote presentations & workshops, mind mapping can help.

I hope this helps and please let us know how you go. 


Cheers,
Nils


Nils Vesk - Ideas with Legs

CEO, Keynote speaker, Consultant, Father, Husband, Extreme Sportsman

Do you want to reinvent your business results?

Hi I'm Nils Vesk. I'm committed to help reinvent businesses. My only question is, will it be yours?

Get started with our Relaxed Innovation Leaders Guide to Getting Anyone to Innovate 

This FREE comprehensive guide will get you reinventing your business and profits faster than ever.
settings
settings
By hitting “Get started” I agree to the terms in Ideas with Legs Privacy Policy


About Nils Vesk


He's the founder of Ideas With Legs.

His  clients call him a Reinvention Renegade. Nils Vesk is an international authority on innovation and the inventor of the ‘Innovation Archetypes Process’.

Around the globe, leading companies such as Nestle, HP & Pfizer turn to Nils to share his proven innovation techniques for formulating commercial insights, ideas, extraordinary customer experiences and irresistible products.

Nils unpacks the million-dollar innovation principles used to create rapid growth for the future.

Nils is the author of a number of books including "Ideas With Legs - How to Create Brilliant Ideas and Bring Them to Life", and "Innovation Archetypes - Principles for World Class Innovation".

arrow_drop_down_circle
Divider Text
Contact us to find out more about our virtual reinvention offerings.

We've helped these renowned firms and many more

Media we've been profiled in:

Contact one of our team now
contact_phone

   USA - Los Angeles + 1 213 423 0677 | Australia - Sydney + 61 2 9971 9742 |  support@ideaswithlegs.com

ÂŠī¸ Ideas with Legs 2025
[bot_catcher]